当前位置:首页>音乐动态>法丰法师念诵唐朝古楞严咒梵文和MP3下载

法丰法师念诵唐朝古楞严咒梵文和MP3下载

  • 发布时间:2023-04-19 23:50:29


  • 如何持诵楞严咒


    法丰法师念诵唐朝不空大师古梵文楞严咒下载地址:


    http://pan.baidu.com/s/1i51geqx  【含14分钟版和18分中慢读版】


    (或点击本文左下角的阅读原文)


    对于有大力鬼神、非人精怪附体者,可以跟读。也可以淘宝上购买法丰法师所著的《怎么持楞严咒最有效》,里面蕴含着法师持诵楞严咒的经验、感应和灵验诀窍。


    昨天有人说,淘宝上搜不到,我说可以搜到很多。



    当然,如果你平常没有修此法,也可以下载楞严咒的录音,一可以净宅,净化家宅气场;二是出现非人侵扰或者生病时,听闻亦音频,亦起到护身遣除魔障之效果。


    书本精彩分享——



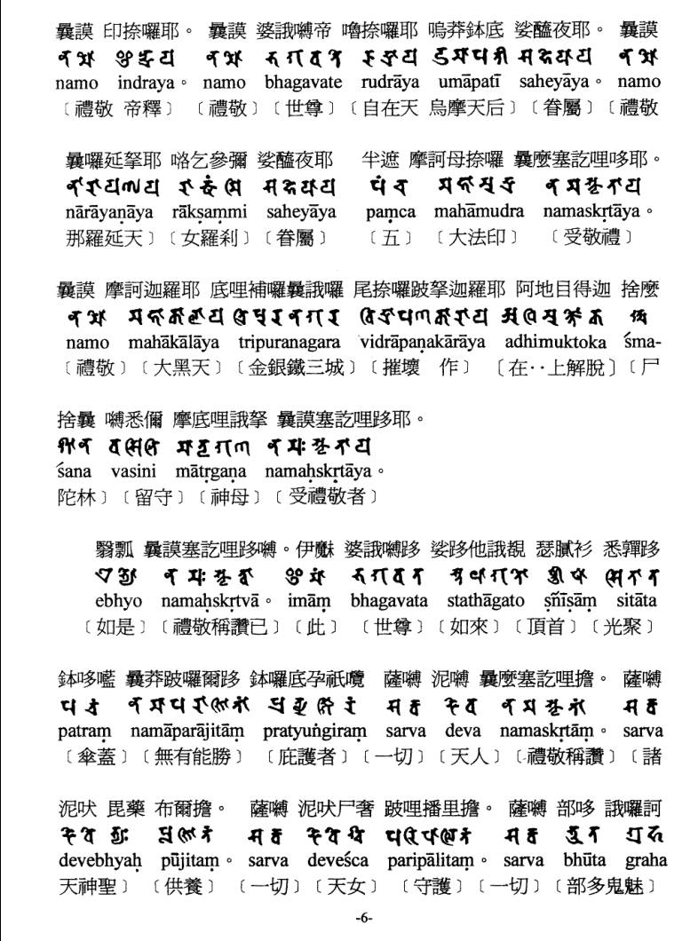
    楞严咒梵音如下图。对于很多人,都不曾了解楞严咒所含之大意,其实研究梵文就知道,梵咒也是有一定的意义的。以下梵文为法丰法师转译。







    现在人们持咒修法的数量和质量都不太好,有的师父强调,每天至少专修一个法,结印持咒一个小时以上,专修。连续几年下来,不说几年,连续几个月,可能个人的身心、生活、工作都会出现明显的变化。


    而如果没有这种修法的相续性,每天就简单修二三十分钟,又散乱,还中断,或者不停换法门,想带来大的改变是非常难的。


    如果受持不了楞严全咒,对于护身结界,遣除魔障,亦可受持楞严心咒:



    嗡 阿那类 阿那类 v洒dei  v洒dei  v啦 瓦吉啦 达类 班达

    班达尼 瓦吉啦 巴尼 帕特 吽 德[如母] 帕特 斯哇哈


    如母连读,即快读。帕特的特读轻音。


    关于楞严心咒,元音老人所传有手印:两手无名指头相对接,手腕相靠,其余四指自然伸开。



    愿吉祥!